Project Athena
Pioneering a Genuine Cognitive Architecture Through Latent-Space Reasoning and Applied Cognition
At Cogniscience Labs, we are building a new class of AI. One that's built and influenced by Human Intelligence. Project Athena is grounded in Applied Cognition: where core principles from psychology and neuroscience are not just metaphors, but the architectural blueprint for our system. We are engineering an AI that reasons, remembers, and learns in a way that is functionally analogous to the human mind, aiming for a more robust and generalizable form of intelligence.
Our Core Philosophy: The Pillars of True Cognition
Our approach moves beyond the brute-force scaling of today's models. We engineered Athena around three principles that prioritize emergent, flexible, and efficient intelligence.
Conceptual Framework
Athena emphasizes adaptive computation, learning from experience, and embodiment. This framework prioritizes emergent generalization, flexible reasoning, and efficiency inside the Genesis simulator.
Deep Reasoning, Not Just More Words - Adaptive computational depth at inference enables dual-process reasoning (fast "System 1" and deliberate "System 2"), aligning with Kahneman (2011) and recent TTS (Test Time Scaling) methods (Geiping et al., 2025).
A Mind That Learns From Experience - The Tripartite Memory System knowledge is earned over time, not just pre-loaded.
Episodic Memory (The Perceptual Archive): records timestamped episodes of sensory inputs and actions, grounding knowledge in real experiences.
Semantic Memory (The Emergent Knowledge Graph): autonomously distills abstractions and relationships from raw experience, forming a dynamic knowledge graph.
Procedural Memory (Embodied Skill Learning): refines skills from successful action sequences — mastery through practice.
Grounded in a High-Fidelity World - Embodied Cognition Athena learns cause-and-effect by acting within the Genesis physics simulator as a full-featured humanoid.
Architecture Highlights
- Adaptive latent reasoning stack with Prelude, RecurrentDepth, and Coda blocks.
- Genesis simulator embodiment loops physical feedback directly into policy updates.
- Tripartite memory coordinates episodic trace logging, semantic graph growth, and procedural skill rehearsal.
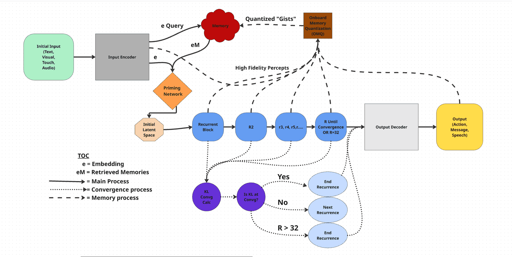
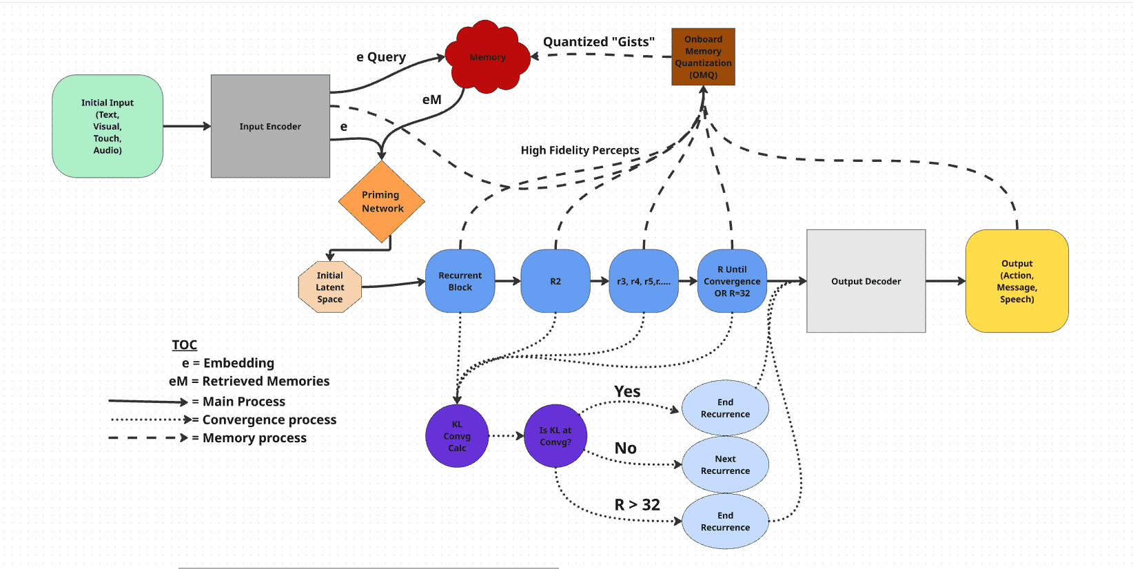
The Cognitive Flow: From Perception to Action
Athena's architecture is a streamlined pipeline that transforms sensory input into intelligent action.
Conceptual Diagram: Cognitive Flow
Prelude Block (Perception) → RecurrentDepthBlock (Reasoning) → CodaBlock (Action). Sensory inputs are fused, the latent thought-state is iteratively refined to convergence, then translated into motor commands or communication.

Key Cognitive Mechanisms
Onboard Memory Quantization (OMQ): From Perfect Recall to "Gist-Like" Memory
All experiential data is intentionally compressed (e.g., into efficient 8-bit integer representations) before storage. This lossy quantization forces the model to retain only the most salient features—forming a computational analog of human-like, gist-based memory.
Concept Splitting: The Emergence of Abstraction
When a concept absorbs too much diversity, Athena automatically splits it using clustering (e.g., KMeans) to form more specific child concepts. Over time, this yields a rich, hierarchical knowledge structure—our Emergent Knowledge Graph.
Diffusion as Thought Formation: A Model of Subjective Cognition
Athena’s reasoning begins from a noisy latent state (an indistinct intuition) and iteratively denoises it—guided by diffusion training principles (Ho et al., 2020) and efficient deterministic sampling (DDIM; Song et al., 2020)—until a clear, converged thought emerges. The initial randomness encodes subjective starting points and supports genuine emergence.
Current Status & Outlook
Project Athena is in active, large-scale development and validation. Our core architecture is stable and fully integrated with the Genesis simulator. We are conducting extensive training runs focused on observing the long-term evolution of the Emergent Knowledge Graph and validating the scaling properties of our latent-space reasoning paradigm. We are a small team but the insights we are gathering are crucial for the next generation of AI: systems that can truly understand, adapt, and reason in complex, dynamic environments.
Gratitude to Unitree Robotics
We extend our thanks to Unitree Robotics for making the Unitree G1 humanoid platform publicly accessible. All credit for the robotics model showcased in Project Athena belongs to Unitree; our work focuses on the cognitive architecture layered atop their incredible hardware.
Interested in Project Athena?
Learn more about our cognitive AI research and potential collaboration opportunities.